
【本報消息】為應對清明節期間市民掃墓出行需要及內地連假預期增加的客流,交通事務局已協調各交通營運單位,於4月3日至7日實施一系列交通管制及特別服務安排,以提升整體運力,確保出行順暢。
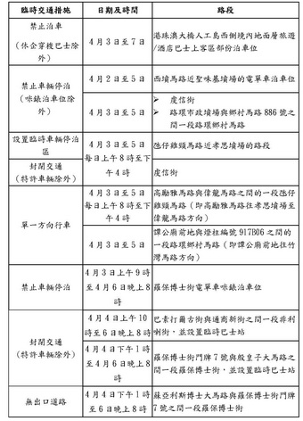
在便利市民出行掃墓的臨時措施方面,西墳馬路、虔信街、氹仔雞頸馬路及路環鄉村馬路一帶將實施臨時交通安排;接駁孝思墓園與氹仔市區的時節性巴士路線37T於4月3日至5日每日08:30至18:00運作,供市民免費搭乘;駕車人士可選擇將車輛停泊於湖畔大廈停車場,再轉乘免費接駁巴士前往相關掃墓地點。
節假日期間的公共交通客流疏導安排方面,4月4日至6日新馬路(3、3X路線)及巴素打爾古街(MT4路線)實施巴士站點分流;兩巴增開時節性巴士路線,包括3BX、17T、21AT、26AT及101XS,而25AX路線將臨時延長服務時間,加快疏導乘客。

另外各口岸由4月3日起擴大綜合度假休閒企業穿梭巴士停靠區及排隊空間以疏導客流;港珠澳大橋口岸往返外港碼頭的休企穿梭巴士,於4月3日至7日改為點對點直達模式,並按候客情況動態調整班次;實時監控往港珠澳大橋口岸的候車人流,按需要增加港珠澳大橋穿梭巴士班次。
交通局呼籲公眾提前規劃行程,留意交通改動,並盡量使用公共交通工具。
- loading...
- loading...
