主頁
【本報消息】年廿九,行政長官岑浩輝伉儷下午先後走訪塔石廣場年宵市場及氹仔爆竹燃放區,並與多個攤檔經營者交談了解銷情;同日特首並發表馬年賀辭,展望馬年特區政府要一馬當先、勇往直前,以馬不停蹄的精神,更好推動澳門各方面的發展;以馬不解鞍的精神,持續辦好民生實事,增進市民福祉。正值農曆除夕,位於塔石廣場的年宵市場最後一日開放,岑浩輝伉儷下午二時半左右到達並參觀多個攤檔,二人一同欣賞年花擺設及特色禮品,...
2026-02-16 19:17
【本報消息】為增添農曆新年節日氛圍,營造安全舒適的社區環境,經濟及科技發展局、市政署、旅遊局、治安警察局、消防局、文化局及交通事務局聯同街總、離島工商業聯合會及中區南區工商聯會,由2月17日起至22日(年初一至年初六)每日中午12時至晚上七時,分別在氹仔舊城區及關前後街設置「農曆新年行人專用區」。 有關方面公佈,「氹仔舊城區行人專用區」範圍由飛能便度街與素啤古街交界(原嘉模泳池巴士站位置),至告利...
2026-02-16 18:12
【本報消息】文化局舉辦的首屆「中華文化演出季」將於新春年初五至初六(2月21日至22日)在本澳多個社區呈獻《新春藝暖喜洋洋》演出活動,邀請中國煤礦文工團帶來豐富多彩的中國傳統藝術表演,讓市民和旅客在濃厚的節日氛圍中歡度新春,盡享藝術之美。中國煤礦文工團將於年初五至初六分別在大炮台花園、嘉路米耶圓形地(三盞燈)、氹仔嘉妹前地(北帝廟前地)及祐漢街市公園送上《新春藝暖喜洋洋》演出,為市民旅客帶來相聲...
2026-02-16 18:11
【本報消息】為迎接丙午年新春佳節,傳承澳門豐富多元的文化記憶,由澳門基金會開展的「澳門記憶」文史網(www.MacauMemory.mo)推出「巷陌時光─亞正水墨裡的澳門昔日風情」網上展覽,以澳門資深畫家亞正(陳偉輝)的百幅水墨作品為核心,結合其生動文字記述,重現上世紀五十至七十年代澳門的市井生活風貌,為居民與遊客帶來一場充滿溫情與年味的文化之旅。 亞正自1960年代末起以筆記錄城市,其作品融匯傳...
2026-02-16 18:08
【本報消息】勞工事務局持續關注本澳居民的就業情況,並積極推動企業履行社會責任,透過定制化專項就業計劃,為有就業需要之群體提供適切崗位及支援,協助其重返職場或延續職業生涯。勞工局於今年一月與金沙中國合作開展「金沙中國婦女職場續航計劃」,協助因照顧家庭或個人原因暫別職場之本澳婦女逐步重建職業能力與信心,並提升其職涯自主規劃能力,促進其順利重返職場或延續職業生涯。是次計劃結合小組支援、專業培訓、工作實踐...
2026-02-16 18:06
【本報消息】農曆新年將至,為加強廟宇節慶期間防火安全,文化局開展「新春廟宇消防安全行動2026」,聯同消防局、治安警察局召開「廟宇消防管理工作會議」,以及對全澳廟宇進行防火安全排查及宣導工作。今年,文化局將以夯實廟宇「消防安全」為首要工作,計劃聯同消防局對全澳所有廟宇進行消防安全演練,並開展新一輪廟宇消防及電力系統檢查及更新維護、前線人員防火培訓等,多措並舉築牢文物安全防線。文化局高度重視廟宇節...
2026-02-16 18:05
【本報消息】農曆新年將至,海事及水務局採取「春節海安全行動」,透過聯合排查、巡查碼頭、抽查客船、宣傳教育,全面提升碼頭、客船、水上的士及漁船的安全管理,並提高業界的安全意識,全力維護海事安全。海事局與海關及珠海海事部門,近日在珠澳交界海域聯合排查船舶及航道。同時,海事局與海關對內港停泊漁船進行聯合巡查,重點檢查消防設備,以及船上石油氣、汽油及壓縮氣體等物品的數量及存放位置,並提醒漁民須安排人員留守...
2026-02-16 18:03
【本報消息】為進一步豐富公眾參觀體驗,增強對澳門海事歷史文化的了解,海事博物館由2月14日起,逢周末增設即場公眾導賞服務。導賞語言為粵語,歷時約45分鐘,市民及遊客於指定時間到達海事博物館內指定集合點即可參加,無須預約,且費用全免。海事博物館介紹,周末導賞場次包括逢周六下午二時半舉行一場,以及逢周日下午二時半及三時半合共舉行兩場,導賞員將以深入淺出的解說現時館內陳列的大量珍藏的文物、歷史圖片和船舶...
2026-02-16 15:44
【本報消息】作為文化局「駿馬銜瑞臨新歲、濠江溢彩融古今」新春系列活動之一,「錦繡斑斕—重慶市和新疆維吾爾自治區刺繡藝術展」正在塔石藝文館舉行中。刺繡藝術是中華民族最具代表性的優秀傳統手工藝之一,蘊含深厚的歷史底蘊與豐富的藝術創意,不同地域的民族所創作的藝術繡品風格各異。文化局代局長鄭繼明表示,是次展覽精選重慶與新疆兩地多項非遺刺繡藝術,讓澳門市民及遊客瞭解兩地獨特的民俗文化,加深對中華優秀傳統文...
2026-02-16 15:43
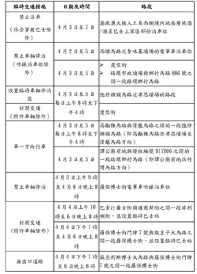
【本報消息】由文化局主辦、澳門樂團承辦的「樂韻悠揚大三巴」元宵節音樂會,將於元宵節當天(3月3日)傍晚六時及七時在世遺景點大三巴牌坊上演兩場。澳門中樂團將演繹多首洋溢節日氣氛的的中樂名曲與流行作品,與觀眾歡度團圓良宵。音樂會免費入場,觀眾需遵從現場指示安排入座。元宵節音樂會由澳門中樂團駐團指揮廖元鈺執棒,將演繹多首應節樂曲,包括充滿新春熱鬧氣氛的《歡慶序曲》、《上春山》、《駿馬奔馳》,配合元宵節的...
2026-02-16 15:42
熱點推薦
- loading...
周點擊榜
- loading...















